
1

AEV系列為全新一代分體式電動汽車直流恒功率快速充電機。系統內置30/40kW恒功率充電模塊,至高輸出電壓1000V,滿足各類車輛充電需求。模塊采用隔離風道灌膠設計 ,可靠性高 ,可應用于各類惡劣環境的場景。系統兼容向下功率配置 ,兼容單槍雙槍及功率分配 ,可廣泛應用于各類公共及專用充電場站。



2

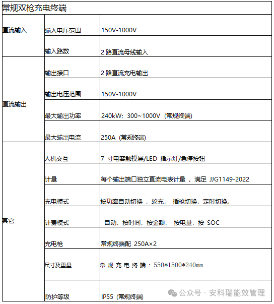
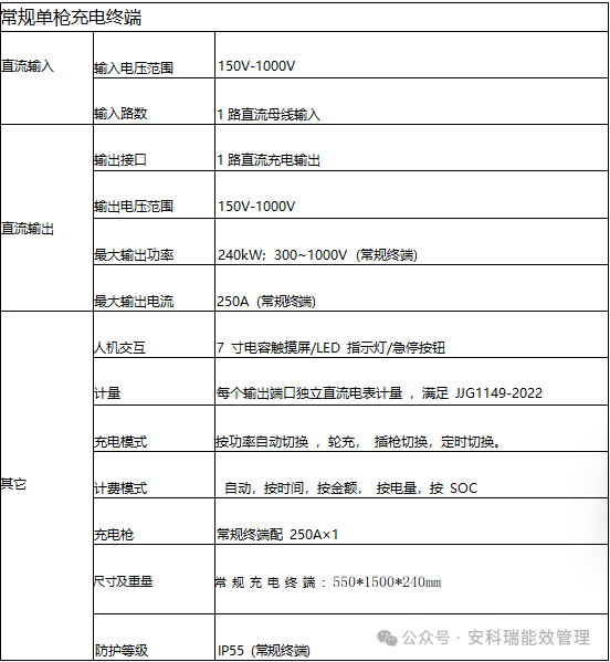
①支持150-1000V直流充電輸出 , 300V-1000V恒功率充電輸出,可為各類乘用車及各類大型車輛充電。
②IP54防護等級設計,適應戶外安裝使用,設計過程中充分考慮戶外應用環境特點,滿足-20度到50度環境溫度下系統正常滿載輸出。
③完整配置正負母線直流接觸器和保險,急停保護開關,輸入防雷器,漏電開關,接地及絕緣檢測監控安全保護器件 ,在軟件和硬件上具備多重保護功能和邏輯。
④具備自動 ,定時間 ,定金額 ,定電量 ,定SOC等多種充電結算模式 ,支持雙槍輪充,均充 ,定時充等多種雙槍切換模式。
⑤可靠性高 ,采用隔離風道灌膠模塊 ,故障率低;系統風道配置G4濾網 ,防護效果好, 維護簡單。
⑥安裝獨立高精度直流電能表 ,提供每一路輸出的準確計量計費功能。
⑦提供網絡化監控功能 ,可通過有線LAN、 LTE無線路由器等實現遠程監控。 支持手機端運營計費功能和RF卡付費管理功能。
⑧具有系統告警 ,系統日志 ,充電記錄, 及BMS通信數據存儲等功能 ,滿足遠程數據讀取及軟件升級功能。
3





4

安科瑞有序充電運營管理平臺是基于物聯網和大數據技術的充電設施管理系統,可實現對充電樁的監控、調度 和管理、提高充電樁的利用率 和 充電效率,提升用戶充電體驗和服務質量。用戶可通過APP或小程序預約充電,避免排隊等待,同時為充電站提供充電需求數據,便于后續的調度和管理。

②站點監控:顯示設備實時狀態、設備列表、設備日志、設備狀態統計等功能。

③設備監控:顯示設備實時信息、配套設備狀態、設備實時曲線、關聯訂單信息、充電功率曲線等。

④運營趨勢統計:顯示運營信息查詢、站點對比曲線、日月年報表、站點對比列表等功能。

⑤收益查詢:提供收益匯總、實際收益報表、收益變化曲線、支付方式占比等功能。

⑥故障分析:提供故障匯總、故障狀態餅圖、故障趨勢分析、故障類型餅圖等功能。

⑦訂單記錄:提供實時/歷史訂單查詢、訂單終止、訂單詳情、訂單導出、運營商應收信息、充電明細、交易流水查詢、充值余額明細等功能。
