

AEV系列為全新一代分體式電動汽車直流恒功率快速充電機。系統內置 30/40kW恒功率充電模塊,至高輸出電壓1000V,滿足各類車輛充電需求。模塊采用隔離風道灌膠設計,可靠性高 ,可應用于各類惡劣環境的場景。系統兼容向下功率配置 ,兼容單槍雙槍及功率分配 ,可廣泛應用于各類公共及專用充電場站。



2

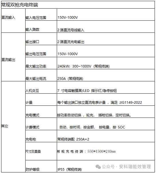
①支持150-1000V直流充電輸出 ,300V-1000V恒功率充電輸出,可為各類乘用車及各類大型車輛充電。
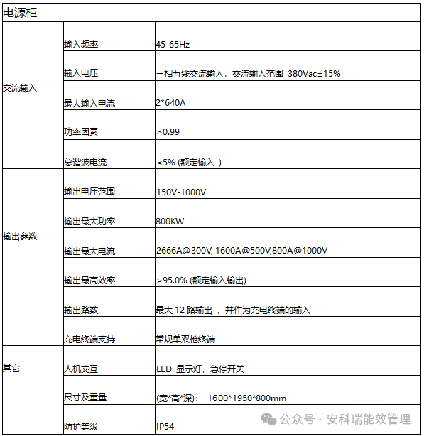
②IP54防護等級設計,適應戶外安裝使用,設計過程中充分考慮戶外應用環境特點,滿足-20度到50度環境溫度下系統正常滿載輸出。
③完整配置正負母線直流接觸器和保險,急停保護開關,輸入防雷器,漏電開關,接地及絕緣檢測監控安全保護器件 ,在軟件和硬件上具備多重保護功能和邏輯。
④具備自動 ,定時間 ,定金額 ,定電量 ,定SOC等多種充電結算模式 ,支持雙槍輪充,均充 ,定時充等多種雙槍切換模式。
⑤可靠性高 ,采用隔離風道灌膠模塊 ,故障率低;系統風道配置G4濾網 ,防護效果好, 維護簡單。
⑥安裝獨立高精度直流電能表 ,提供每一路輸出的準確計量計費功能。
⑦提供網絡化監控功能 ,可通過有線LAN、LTE無線路由器等實現遠程監控。 支持手機端運營計費功能和RF卡付費管理功能。
⑧具有系統告警 ,系統日志 ,充電記錄, 及BMS通信數據存儲等功能 ,滿足遠程數據讀取及軟件升級功能。
3





4


②站點監控:顯示設備實時狀態、設備列表、設備日志、設備狀態統計等功能。

③設備監控:顯示設備實時信息、配套設備狀態、設備實時曲線、關聯訂單信息、充電功率曲線等。

④運營趨勢統計:顯示運營信息查詢、站點對比曲線、日月年報表、站點對比列表等功能。

⑤收益查詢:提供收益匯總、實際收益報表、收益變化曲線、支付方式占比等功能。

⑥故障分析:提供故障匯總、故障狀態餅圖、故障趨勢分析、故障類型餅圖等功能。

⑦訂單記錄:提供實時/歷史訂單查詢、訂單終止、訂單詳情、訂單導出、運營商應收信息、充電明細、交易流水查詢、充值余額明細等功能。
