
什么是電梯儲能系統
電梯儲能系統的優勢
高效節能:減少電梯對電網的依賴,降低碳排放,符合綠色建筑和碳中和目標。
智能管理:配備智能監控系統,實時顯示儲能狀態、能量流動數據,支持遠程運維和故障預警。
兼容性強:可適配新裝電梯和老舊電梯改造,無需大規模調整原有控制系統,安裝便捷。
安全可靠:采用防火、防爆設計,內置過充 / 過放保護、溫度監控模塊,確保系統穩定運行。
經濟回報:長期使用可顯著降低電費支出。
電梯儲能系統中智能電表的作用
在電梯儲能系統中,智能電表扮演著的角色,它猶如智能管家,精準把控電能的流動與管理,為電梯儲能系統的穩定、高效運行提供堅實保障。
具體應用可概括為以下四點:
數據監測:實時計量電網→儲能→電梯的雙向電能流動,統計充放電量及節能效率。
智能控制:通過通信接口與儲能系統聯動,支持 “谷電充、峰電放" 策略,降低用電成本。
安全保護:監測電壓、電流、溫度等參數,異常時自動報警或切斷回路,防止過充 / 過放。
能效分析:生成能耗報表,量化儲能系統的節能效果,輔助投資收益評估。
通過電表的準確計量與智能管理,電梯儲能系統可實現 “節能 + 安全 + 降本" 三重價值。
安科瑞電梯儲能配套電表
交流電表
ADL200單相/ADL400三相外置互感器智能電表方案
ADL系列導軌式多功能電能表,是主要針對于光伏并網系統、微逆系統、儲能系統、交流耦合系統等新能源發電系統而設計的一款智能儀表,產品具有精度高、體積小、響應速度快、安裝方便等優點。具有對電力參數進行采樣計量和監測,逆變器或者能量管理系統(EMS)與之進行通訊,根據實時功率及累計電能實現防逆流、調節發電量、電池充放電等功能,可雙向計量,實現戶用儲能能量管理。
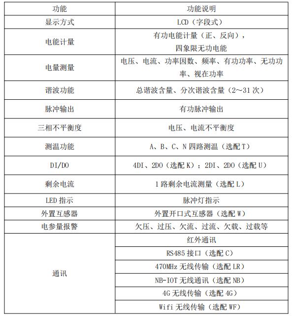
產品功能:
注:■ 為滿足
產品認證:
ADW310單相/ADW300三相系列電力儀表
ADW300無線計量儀表主要用于計量低壓網絡的三相有功電能,具有體積小、精度高、功能豐富等優點,并且可選通訊方式多,可支持RS485通訊和Lora&LoraWAN、NB、4G、wifi等無線通訊方式,增加了外置互感器的電流采樣模式,從而方便用戶在不同場合進行安裝使用。可靈活安裝于配電箱內,實現對不同區域和不同負荷的分項電能計量、運維監管或電力監控等需求。
產品功能:
ADW310單相物聯網電表
ADW300三相物聯網電表
產品認證:
直流電表
DJSF1352-RN直流電能表系列
DJSF1352-RN導軌式直流電能表帶有雙路直流輸入,主要針對電信基站、直流充電樁、太陽能光伏等應用場合而設計,該系列儀表可測量直流系統中的電壓、電流、功率以及正反向電能等。在實際使用現場,即可計量總電能,又可計量規定時間段內的電能。檢測的結果既可用于本地顯示,又能與工控設備、計算機連接,組成測控系統。
產品功能:
DJSF1352-RN直流電能表
DJSF1352-RN-6直流電能表
產品認證:
新能源、儲能配套電表安裝圖
結束語
安科瑞交直流多功能電表以其準確的雙向計量能力與靈活的系統適配性,為電梯儲能行業構建了 “數據感知 - 智能調控 - 安全防護" 的全鏈條解決方案。通過實時監測電梯運行中再生電能的雙向流動,準確區分電網供電與儲能供電占比,不僅助力企業量化節能效益,更通過復費率計量與峰谷策略聯動,顯著降低用電成本。其集成的諧波分析與溫度監測功能,可提前預警儲能設備異常,配合遠程通信與自動控制能力,實現從數據采集到故障響應的全流程智能化。在 “雙碳" 目標驅動下,安科瑞電表不僅是電梯儲能系統的 “數字眼睛",更以技術創新推動傳統電梯向 “綠色能源節點" 轉型,為建筑節能、電網調峰及泛在電力物聯網建設提供核心支撐,助力電梯行業在能源革命中實現效率與價值的雙重躍升。
安科瑞產品體系